首页
成果简介
成果申报书
成果评价报告
成果应用及效果证明
成果佐证材料
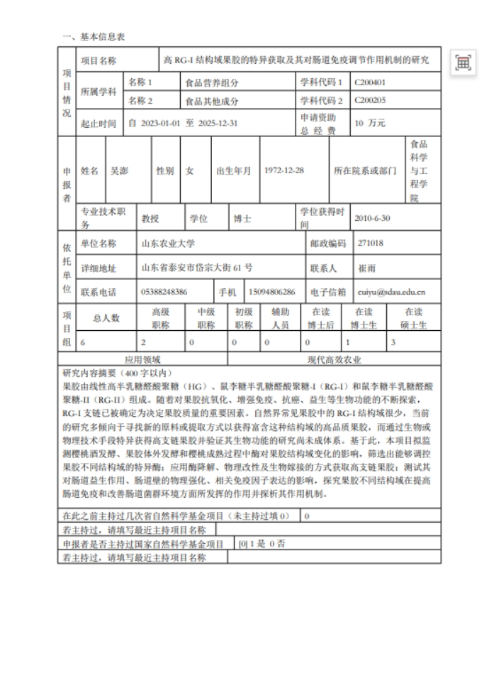
【山东省自然科学基金】高RG-I结构域果胶的的特异获取及其对肠道免疫调节作用机制的研究
发布者:张仁堂
发布时间:2021-11-11
浏览次数:
14
岱宗校区
地址:山东省泰安市泰山区岱宗大街61号
邮编:271018
泮河校区
地址:山东省泰安市泰山区泮河大街7号
邮编:271017
搜索
您想要找的